
2025 年 Macnica 线上研讨会
了解更多关于电源模块的散热方法和散热设计
作者:首席高级现场应用工程师 Joe Ares
寻找支持超宽电压输入(VIN 与 VOUT 比值大 于 5:1)的 DC-DC 转换器,可能是一项挑 战。一些应用(特别是铁路及保持功率的电 源)要求输入电压范围远远超出大多数 DC-DC 转换器可以接受的范围,可覆盖超宽输 入范围的 DC-DC 转换器通常具有几个明显的不足之处,超宽输入 DC-DC 转换器需要额定电压较高的 MOSFET,这些 MOSFET 本身具有更高的电阻,而且转换器在低输入电压和更高输入电流下运行时其功耗更高。结果是 DC-DC 转换器的额定电流更低,从而降低了功率密度,最终增加单位功耗成 本。
在单个宽输入范围 DC-DC 转换器导致不可接受的性能和成本时,两个或多个重叠输入电压范围的 DC-DC 转换器的组合可能是一个有效的备选方案。支持较窄、互补输入电压范围的 DC-DC 转换器的组合通常将以更高的效率和更高的功率密度运行,因此允许总体设计比单个转换器解决方案更小、更高效、成本更低。
图 1 是 Vicor 的示例方框图 9 – 50VIN DCM™ 转换器与 43 – 154VIN DCM 转换器配对,创建了一个输入电压范围为 9 – 154V 的超宽输入 DC-DC 转换器。因为 9 – 50VIN 和 43 – 154VIN DCM 转换器的功率密度都非常高,两者的组合可提供一个占位面积比单个输入电压范围类似的半砖转换器更小的解决方案。
图 1: 输入超宽的电源框图。
除了节省电路板空间的优势之外,还可以考虑使用两种互补 DCM™ 产品来改善功耗和效 率。支持 12 – 155VIN 范围的同类竞争现成半砖解决方案能够在 12V 时提供仅 100W 的功 率,峰值效率为 85%。相比之下,双 DCM 转换器解决方案不仅能提供 9 – 154VIN 的范围,而且还能在 12V 时提供 160W 的功率,峰值效率为 91.5%。
表 1: 一个 DC-DC 转换器与 两个 DC-DC 转换器的比较。
另一项可使用输入堆叠 DCM 获得优势的应用是需要保持功率的超宽范围电源。与体积大、效率低 (70 – 75%) 的单个宽输入范围分立式转换器方案相比,采用三个 DCM 的解决方案可带来更高的效率和更小的尺寸。
例如,采用大容量保持电容器的 400V 输入和 48V 输出的应用中。三个 DCM(16 – 50VIN、43 – 150VIN 和 120 – 420VIN DCM)将允许输入保持电容器放电至 16V,还能持续为 负载提供 48V 电压。在正常工作时,120 – 420VIN DCM 将提供负载电流,而 16 – 50VIN 和 43 – 154VIN DCM 将被禁用。但在输入电源失去后,保持电容器将在放电时连续为每个高效 率 (85 – 90%) DCM 供电。
图 2: 三个 Vicor DC-DC 转换器。
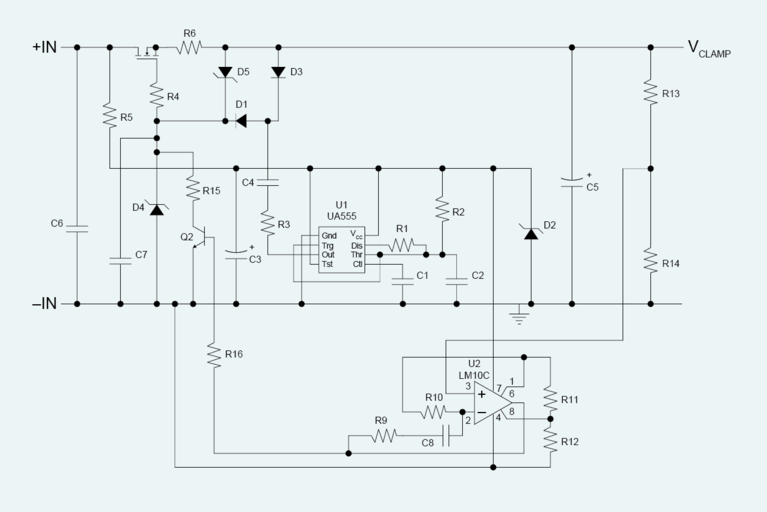
为了防止输入电压损坏低压 DCM™,需要电压钳位电路确保 DCM 不受损坏(参见图 3)。[有关该电路的更多详情请参阅应用说明 AN:214 军用车辆电系统瞬态规范]。该参考电路会将电压钳位到低于低压 DCM 最大工作电压且高于高压 DCM 最低工作电压的水平。
图 3: 电压钳位电路示例。
在保持功率应用中,两个输入电压较低的 DCM 将需要其各自的电压钳位电路,而且使能电路将需要三个而不是两个比较器。
为了降低电压钳位电路 MOSFET 中的空载损耗和功耗,必须采用电路根据输入电压分别使能各个 DCM。该电路可以简单地采用具有内部参考基准的比较器(见图 4),也可以比较复杂采用微控制器。必须在重叠电压范围(即 43 – 50V)内实现 DCM 的使能和禁用(图1)。当输入电压高于 44V 时,启用 43 – 154VIN DCM,在钳位电路处于工作状态之前必须禁用 9 – 50VIN DCM。在本示例中,钳位电压为 49V;因此,当输入电压高于 46.5V 时,应禁用 9 – 50VIN DCM。
在设计系统时,请确保在考虑组件公差后,禁用电压值不得高于电压钳位值。此外,钳位电路中的 MOSFET 应当有足够的尺寸来处理 MOSFET 两端的压降(VIN_MAX –VCLAMP)、通过 MOSFET 的电流以及禁用 9 – 50VIN DCM 的静态电流。
图 4: 使能逻辑电路的示例。
使用这种方法时,还有一些注意事项。根据输入电压压摆率和使能控制方法,在禁用低压 DCM™ 和使能高压 DCM 之间可能会有一段短暂的时间。必须正确调整 9 – 50VIN 和 43 – 154VIN DCM 的输出电容器的容值,才能在上述时间内提供适当的负载电流。此外,必须在 禁用 DCM 和重新使能该 DCM 之间有 100ms 的间隔时间,以保证软启动的可预测性。为了优化性能,输入电压应该通过重叠区域单调提升或衰减。最后,如果有一个两个 DCM 均启用的电压范围,那么在该工作区,无论将哪个 DCM的电压调高,该 DCM 将 提供负载电流。
在需要超宽电压输入范围的应用中,使用单个 DC-DC 转换器通常会迫使电源系统设计人员大幅降低所提供的功率、功率密度和系统效率,并提高整体系统成本。利用高效率、高功率密度、简单易用的各种 Vicor DCM DC-DC 转换器,可创建更小、更高效率、成本可能更低的解决方案。
2025 年 Macnica 线上研讨会
了解更多关于电源模块的散热方法和散热设计
助力好莱坞实现其绿色愿景
ReVolt 是当今电影片场使用大型化石燃料燃烧发电机的更清洁、更环保的解决方案。了解 Vicor 如何为 ReVolt 助力
2025 年第 16 届电源技术发展论坛
Vicor 将展示如何使用高密度 DC-DC 电源模块提升 ATE 吞吐量
Accelerate your move to a high performance 48V power delivery network
This eBook provides guidance on designing 48V power delivery networks to enhance the performance, efficiency, and reliability of industrial products








